

3月4日,我院动物多样性与演化团队在国际动物学期刊animals在线发表题为“A new species of the genus Acrossocheilus Oshima, 1919 (Cypriniformes: Cyprinidae) from the Dabie Mountains” 的研究成果。该研究在河南省大别山区发现并命名了鲤科光唇鱼属新物种—大别山光唇鱼Acrossocheilus dabieensis sp. nov.
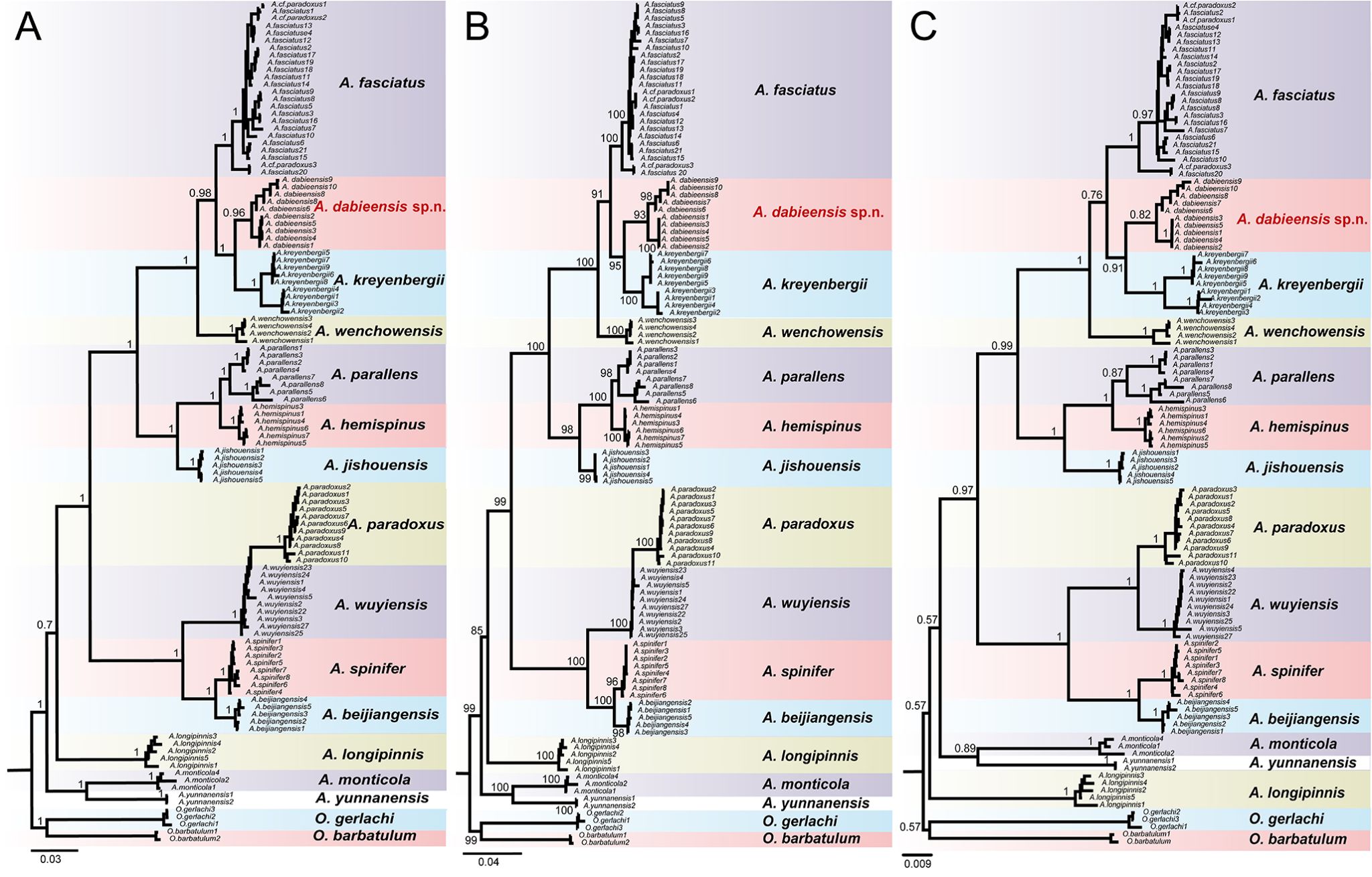
本研究基于对大别山区鱼类资源系统性的调查和丰富的标本积累,利用形态学和分子系统学相结合的方法,综合比较光唇鱼属各物种的形态结构差异和系统发育关系等证据,经反复考证,最终确定为鲤科光唇鱼属新物种,并根据《国际动物命名法规》命名为:大别山光唇鱼A. dabieensis sp. nov. 本研究不仅丰富了我省大别山区的鱼类多样性资源,还为大别山森林生态系统生物多样性保护和生物资源开发利用提供理论依据和有力支撑。
光唇鱼属Acrossocheilus是一类栖息在山间溪流和江河中上游等急流的中小型淡水鱼类,主要以藻类、水生节肢动物或其他有机物质为食,属典型的杂食性鱼类。光唇鱼成体味道鲜美、肉质细嫩,并富含大量多不饱和脂肪酸,是一类具有重要生态和经济意义的淡水鱼。目前,光唇鱼属包含26个有效种,其中我国21种,主要分布于我国动物地理区系华南地区的各水系。该类群地理分布格局独特、形态特征相似对其物种界定造成了极大的困难,大别山光唇鱼的发现是迄今光唇鱼属已知物种分布记录的最北端,对系统理解该类群物种多样性和生物地理分布格局具有重要意义。
生命科学学院2021级研究生陈天恩为该论文第一作者,青年教师高凯博士和赵海鹏教授为共同通讯作者。本研究得到国家自然科学基金和信阳生态研究院开放基金的资助。
论文原文链接: https://www.mdpi.com/2076-2615/15/5/734