科研进展

科研进展

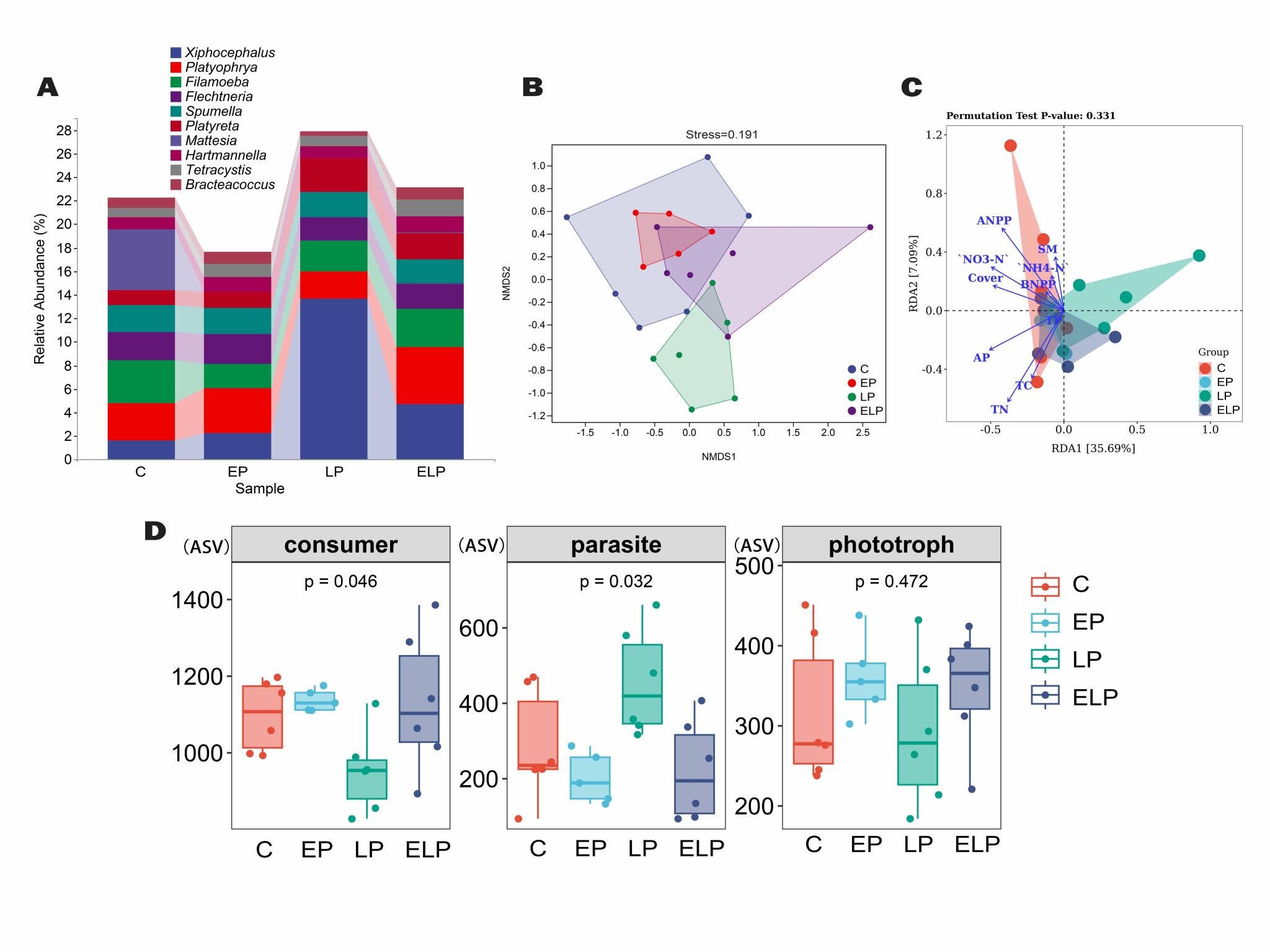
近日,我院韩士杰教授团队在土壤学国际顶级期刊Soil Biology and Biochemistry在线发表了题为“Distinct response patterns of soil micro-eukaryotic communities to early-season and late-season precipitation in a semiarid grassland”研究成果,揭示半干旱草原土壤微真核生物群落对生长季早期和晚期降水的不同响应模式。

半干旱生态系统易受降水状况变化的影响。然而,半干旱生态系统中土壤微真核生物群落对降水季节分布变化的响应仍不清楚。通过5年田间试验,研究了生长季降水分布变化对温带草原土壤微真核生物群落的影响。研究结果表明生长初期较高的降水量可以补偿生长中期水分胁迫对土壤微真核生物群落的影响。生长季后期较高的降水量不能补偿生长季中期的水分胁迫,这对土壤微真核生物的生物量、原生生物的生活史策略、丛枝菌根真菌(AMF)和原生生物的群落组成和结构等产生了重要影响。此外,本研究还指出,AMF和原生生物对生长季降水峰值的推迟具有不同的响应模式。总之,这些努力将大大提高我们对整个生长季降水分布变化对土壤微生物群落影响的认识,并呼吁更多地关注年际内季节性气候变化对土壤微生物群落的影响。

开云kaiyun网页版官网博士后余炎炎副教授为论文第一作者,河南大学韩士杰教授和郑俊强教授、河北大学万师强教授为论文共同通讯作者,河北大学校聘副研究员茹靖益和河南大学硕士生雷炳海为论文共同作者。研究得到了国家自然科学基金重点项目、国家自然科学基金面上项目和河南大学“双一流”学科建设项目共同资助。

论文下载链接:https://authors.elsevier.com/c/1ive18g13bSU8

地址:河南省开封市金明大道

邮编:475004

总机号码:0371-23887799

Copyright @ 2018 All Right Reserved 开云(中国)Kaiyun·官方网站 - 登录入口 版权所有