害虫危害是导致农作物减产和品质下降的重要因素。在植食性昆虫与植物攻守相抗的“军备竞赛”式协同演化过程中,植物通过次生代谢产物防御昆虫取食危害,而昆虫则通过解毒酶对抗这一防御体系。为应对不同寄主植物产生的多样防御性代谢产物,昆虫形成了丰富并且分化的解毒酶系统。UDP-糖基转移酶(UGT)是主要的解毒酶家族之一,解析UGT家族基因的多样性和功能分化,对了解昆虫食性与寄主植物选择、植物与昆虫互作机制、以及害虫绿色防控具有重要意义。
近日,国际著名期刊PNAS《美国国家科学院院刊》在线发表了周树堂教授团队“UDP-glycosyltransferases act as key determinants of host plant range in generalist and specialistSpodopteraspecies”的研究论文。该研究以蛾类害虫中的灰翅夜蛾属(鳞翅目、夜蛾科)为研究对象,选取重大农作物害虫草地贪夜蛾、甜菜夜蛾、斜纹夜蛾和海灰翅夜蛾作为多食性的代表,选择彩灰翅夜蛾作为寡食性的代表,综合运用比较基因组学、CRISPR/Cas9基因编辑、蛋白表达和体外代谢、生物学测定等多种体内体外方法,解析了灰翅夜蛾属UDP-糖基转移酶基因系统演化规律及其在昆虫食性分化和寄主植物选择中的作用。
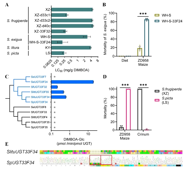
该研究在对灰翅夜蛾属昆虫UGT基因的同线性和演化分析中,发现该属昆虫的UGT33和UGT40家族均发生了显著扩增,在染色体上呈簇状分布。利用CRISPR/Cas9基因编辑敲除草地贪夜蛾UGT33第一个基因簇,导致其对玉米和小麦主要次生代谢物―丁布及水稻次生代谢物―芦竹碱的敏感性显著提高,从而在这些作物上的适合度明显下降。草地贪夜蛾缺失UGT40基因簇,导致其对棉花主要抗虫次生代谢物―棉酚的敏感性显著提高,在棉花上的适合度降低。进一步研究发现,SfUGT33F32是草地贪夜蛾代谢丁布的唯一UGT基因,在草地贪夜蛾中敲除SfUGT33F32基因,导致草地贪夜蛾失去解毒丁布及在玉米生存繁衍的能力。多食性的甜菜夜蛾、斜纹夜蛾和海灰翅夜蛾也至少具有一个能够代谢丁布的SfUGT33F32直系同源基因;但是,寡食性的彩灰翅夜蛾SfUGT33F32直系同源基因SpUGT33F34的第一个外显子中插入了7bp的序列,成为不具备SfUGT33F32功能的假基因,导致彩灰翅夜蛾失去解毒丁布和取食玉米的能力。

图1.SfUGT33F32直系同源基因是灰翅夜蛾属昆虫解毒丁布的关键基因
河南大学为第一完成单位,生命科学学院和棉花生物育种与综合利用全国重点实验室王慧东副教授和博士研究生宋静为共同第一作者,周树堂教授为责任通讯作者,英国埃克塞特大学Chris Bass教授和王慧东副教授为共同通讯作者。该研究得到国家自然科学基金、河南省重点研发专项等项目的资助。
通讯作者简介:
周树堂,教授,中国科学院百人计划A类,国家百千万人才工程,国家有突出贡献中青年专家,国务院政府特殊津贴,中国昆虫学会发育与遗传专业委员会主任,国际交流与合作工作委员会副主任,河南省昆虫学会副理事长、Insect Biochemistry and MolecularBiology编委等。长期从事农业昆虫与植物保护研究,主持国家自然科学基金重点项目、联合基金重点项目、区域创新发展重点项目、国家重点研发计划课题等,以通讯作者和共同通讯作者在PNAS(2024, 2021)、Mol Biol Evol、J Integr Plant Biol等国际著名期刊发表系列研究成果,揭示了农作物害虫大量繁殖、环境适应和暴发危害的重要机制。
王慧东,河南大学黄河学者特聘教授,中国昆虫学会国际交流与合作工作委员会委员,河南省植物保护学会常务理事、IBMB客座编辑、植物医生青年编委。主要从事植物与昆虫互作以及杀虫剂抗药性分子机制研究,主持国家自然科学基金青年基金、联合基金,河南省自然科学基金重点项目、河南省重点研发专项子课题、河南省青年人才托举工程、河南省高层次人才国际化培养,以第一作者在PNAS,Nature Communications,IBMB,PBP等国际知名期刊发表系列研究成果,其中Nature Communications论文连续多年入选ESI植物学与动物学前1%高被引论文。
论文链接:www.pnas.org/doi/10.1073/pnas.2402045121